Finance

系統能實現的(de)目(mu)標和功能
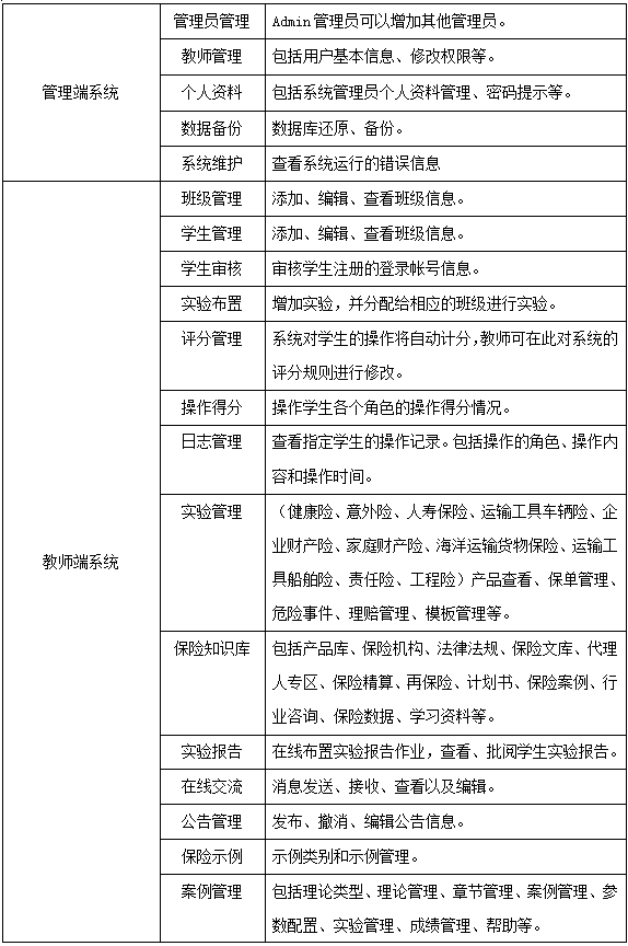
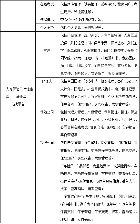
《思沃保(bao)(bao)(bao)(bao)(bao)(bao)(bao)(bao)險(xian)(xian)(xian)(xian)(xian)(xian)(xian)(xian)(xian)(xian)(xian)實(shi)務(wu)模擬(ni)實(shi)訓系(xi)統(tong)》用(yong)Browser/Server三層體系(xi)結構,將現行的(de)人壽(shou)(shou)(shou)保(bao)(bao)(bao)(bao)(bao)(bao)(bao)(bao)險(xian)(xian)(xian)(xian)(xian)(xian)(xian)(xian)(xian)(xian)(xian)、財(cai)產(chan)(chan)(chan)(chan)保(bao)(bao)(bao)(bao)(bao)(bao)(bao)(bao)險(xian)(xian)(xian)(xian)(xian)(xian)(xian)(xian)(xian)(xian)(xian)核(he)(he)心業(ye)(ye)務(wu)流(liu)(liu)(liu)程(cheng)和(he)專業(ye)(ye)知(zhi)(zhi)識(shi)(shi)有機結合,締造(zao)出(chu)一(yi)(yi)(yi)個擬(ni)真的(de)“保(bao)(bao)(bao)(bao)(bao)(bao)(bao)(bao)險(xian)(xian)(xian)(xian)(xian)(xian)(xian)(xian)(xian)(xian)(xian)實(shi)務(wu)模擬(ni)實(shi)驗(yan)(yan)平(ping)(ping)臺(tai)”。實(shi)驗(yan)(yan)平(ping)(ping)臺(tai)采用(yong)經典的(de)角色(se)模擬(ni)方式(shi),通過學(xue)生(sheng)飾演客(ke)戶、保(bao)(bao)(bao)(bao)(bao)(bao)(bao)(bao)險(xian)(xian)(xian)(xian)(xian)(xian)(xian)(xian)(xian)(xian)(xian)代(dai)理(li)(li)人、保(bao)(bao)(bao)(bao)(bao)(bao)(bao)(bao)險(xian)(xian)(xian)(xian)(xian)(xian)(xian)(xian)(xian)(xian)(xian)經紀公(gong)(gong)司(si)(si)(si)、人壽(shou)(shou)(shou)保(bao)(bao)(bao)(bao)(bao)(bao)(bao)(bao)險(xian)(xian)(xian)(xian)(xian)(xian)(xian)(xian)(xian)(xian)(xian)公(gong)(gong)司(si)(si)(si)、財(cai)產(chan)(chan)(chan)(chan)保(bao)(bao)(bao)(bao)(bao)(bao)(bao)(bao)險(xian)(xian)(xian)(xian)(xian)(xian)(xian)(xian)(xian)(xian)(xian)公(gong)(gong)司(si)(si)(si)五(wu)類(lei)角色(se),分(fen)別(bie)進(jin)入人壽(shou)(shou)(shou)保(bao)(bao)(bao)(bao)(bao)(bao)(bao)(bao)險(xian)(xian)(xian)(xian)(xian)(xian)(xian)(xian)(xian)(xian)(xian)實(shi)驗(yan)(yan)平(ping)(ping)臺(tai)、車輛運輸險(xian)(xian)(xian)(xian)(xian)(xian)(xian)(xian)(xian)(xian)(xian)實(shi)驗(yan)(yan)平(ping)(ping)臺(tai)、企業(ye)(ye)財(cai)產(chan)(chan)(chan)(chan)險(xian)(xian)(xian)(xian)(xian)(xian)(xian)(xian)(xian)(xian)(xian)實(shi)驗(yan)(yan)平(ping)(ping)臺(tai)、家庭財(cai)產(chan)(chan)(chan)(chan)險(xian)(xian)(xian)(xian)(xian)(xian)(xian)(xian)(xian)(xian)(xian)實(shi)驗(yan)(yan)平(ping)(ping)臺(tai)、工程(cheng)責(ze)任險(xian)(xian)(xian)(xian)(xian)(xian)(xian)(xian)(xian)(xian)(xian)實(shi)驗(yan)(yan)平(ping)(ping)臺(tai)、公(gong)(gong)眾責(ze)任險(xian)(xian)(xian)(xian)(xian)(xian)(xian)(xian)(xian)(xian)(xian)實(shi)驗(yan)(yan)平(ping)(ping)臺(tai)、運輸工具船舶險(xian)(xian)(xian)(xian)(xian)(xian)(xian)(xian)(xian)(xian)(xian)實(shi)驗(yan)(yan)平(ping)(ping)臺(tai)、海洋運輸貨物(wu)險(xian)(xian)(xian)(xian)(xian)(xian)(xian)(xian)(xian)(xian)(xian)實(shi)驗(yan)(yan)平(ping)(ping)臺(tai),操練人壽(shou)(shou)(shou)保(bao)(bao)(bao)(bao)(bao)(bao)(bao)(bao)險(xian)(xian)(xian)(xian)(xian)(xian)(xian)(xian)(xian)(xian)(xian)、財(cai)產(chan)(chan)(chan)(chan)保(bao)(bao)(bao)(bao)(bao)(bao)(bao)(bao)險(xian)(xian)(xian)(xian)(xian)(xian)(xian)(xian)(xian)(xian)(xian)實(shi)踐(jian)(jian)業(ye)(ye)務(wu)。首先由(you)人壽(shou)(shou)(shou)保(bao)(bao)(bao)(bao)(bao)(bao)(bao)(bao)險(xian)(xian)(xian)(xian)(xian)(xian)(xian)(xian)(xian)(xian)(xian)公(gong)(gong)司(si)(si)(si)、財(cai)產(chan)(chan)(chan)(chan)保(bao)(bao)(bao)(bao)(bao)(bao)(bao)(bao)險(xian)(xian)(xian)(xian)(xian)(xian)(xian)(xian)(xian)(xian)(xian)公(gong)(gong)司(si)(si)(si)添加自己所(suo)經營(ying)的(de)主險(xian)(xian)(xian)(xian)(xian)(xian)(xian)(xian)(xian)(xian)(xian)、附加險(xian)(xian)(xian)(xian)(xian)(xian)(xian)(xian)(xian)(xian)(xian)產(chan)(chan)(chan)(chan)品,以及相關的(de)費率,由(you)投(tou)保(bao)(bao)(bao)(bao)(bao)(bao)(bao)(bao)客(ke)戶根(gen)(gen)據(ju)險(xian)(xian)(xian)(xian)(xian)(xian)(xian)(xian)(xian)(xian)(xian)種的(de)特點、性質,委托保(bao)(bao)(bao)(bao)(bao)(bao)(bao)(bao)險(xian)(xian)(xian)(xian)(xian)(xian)(xian)(xian)(xian)(xian)(xian)代(dai)理(li)(li)人或經紀公(gong)(gong)司(si)(si)(si)進(jin)行投(tou)保(bao)(bao)(bao)(bao)(bao)(bao)(bao)(bao),或直(zhi)接(jie)向人壽(shou)(shou)(shou)保(bao)(bao)(bao)(bao)(bao)(bao)(bao)(bao)險(xian)(xian)(xian)(xian)(xian)(xian)(xian)(xian)(xian)(xian)(xian)公(gong)(gong)司(si)(si)(si)、財(cai)產(chan)(chan)(chan)(chan)保(bao)(bao)(bao)(bao)(bao)(bao)(bao)(bao)險(xian)(xian)(xian)(xian)(xian)(xian)(xian)(xian)(xian)(xian)(xian)公(gong)(gong)司(si)(si)(si)投(tou)保(bao)(bao)(bao)(bao)(bao)(bao)(bao)(bao)。保(bao)(bao)(bao)(bao)(bao)(bao)(bao)(bao)險(xian)(xian)(xian)(xian)(xian)(xian)(xian)(xian)(xian)(xian)(xian)公(gong)(gong)司(si)(si)(si)接(jie)到客(ke)戶投(tou)保(bao)(bao)(bao)(bao)(bao)(bao)(bao)(bao)單之后,根(gen)(gen)據(ju)投(tou)保(bao)(bao)(bao)(bao)(bao)(bao)(bao)(bao)險(xian)(xian)(xian)(xian)(xian)(xian)(xian)(xian)(xian)(xian)(xian)種的(de)不(bu)同,進(jin)行投(tou)保(bao)(bao)(bao)(bao)(bao)(bao)(bao)(bao)管理(li)(li)。通過一(yi)(yi)(yi)系(xi)列、多流(liu)(liu)(liu)程(cheng)操作(zuo),使學(xue)生(sheng)真正(zheng)學(xue)習到保(bao)(bao)(bao)(bao)(bao)(bao)(bao)(bao)險(xian)(xian)(xian)(xian)(xian)(xian)(xian)(xian)(xian)(xian)(xian)實(shi)務(wu)中的(de)保(bao)(bao)(bao)(bao)(bao)(bao)(bao)(bao)險(xian)(xian)(xian)(xian)(xian)(xian)(xian)(xian)(xian)(xian)(xian)代(dai)理(li)(li)、投(tou)保(bao)(bao)(bao)(bao)(bao)(bao)(bao)(bao)、承保(bao)(bao)(bao)(bao)(bao)(bao)(bao)(bao)、核(he)(he)保(bao)(bao)(bao)(bao)(bao)(bao)(bao)(bao)、變更、理(li)(li)賠(pei)、核(he)(he)賠(pei)等(deng)核(he)(he)心流(liu)(liu)(liu)程(cheng)。軟件(jian)既(ji)支持(chi)學(xue)生(sheng)一(yi)(yi)(yi)人分(fen)飾客(ke)戶、保(bao)(bao)(bao)(bao)(bao)(bao)(bao)(bao)險(xian)(xian)(xian)(xian)(xian)(xian)(xian)(xian)(xian)(xian)(xian)代(dai)理(li)(li)人、保(bao)(bao)(bao)(bao)(bao)(bao)(bao)(bao)險(xian)(xian)(xian)(xian)(xian)(xian)(xian)(xian)(xian)(xian)(xian)經紀公(gong)(gong)司(si)(si)(si)、人壽(shou)(shou)(shou)保(bao)(bao)(bao)(bao)(bao)(bao)(bao)(bao)險(xian)(xian)(xian)(xian)(xian)(xian)(xian)(xian)(xian)(xian)(xian)公(gong)(gong)司(si)(si)(si)、財(cai)產(chan)(chan)(chan)(chan)保(bao)(bao)(bao)(bao)(bao)(bao)(bao)(bao)險(xian)(xian)(xian)(xian)(xian)(xian)(xian)(xian)(xian)(xian)(xian)公(gong)(gong)司(si)(si)(si)五(wu)類(lei)角色(se)來(lai)完(wan)成保(bao)(bao)(bao)(bao)(bao)(bao)(bao)(bao)險(xian)(xian)(xian)(xian)(xian)(xian)(xian)(xian)(xian)(xian)(xian)實(shi)驗(yan)(yan),也支持(chi)由(you)同一(yi)(yi)(yi)班級中的(de)學(xue)生(sheng)組(zu)成實(shi)驗(yan)(yan)小組(zu),以相互協作(zuo)或競(jing)爭的(de)方式(shi)來(lai)完(wan)成實(shi)驗(yan)(yan)。同時,學(xue)生(sheng)通過參(can)加保(bao)(bao)(bao)(bao)(bao)(bao)(bao)(bao)險(xian)(xian)(xian)(xian)(xian)(xian)(xian)(xian)(xian)(xian)(xian)知(zhi)(zhi)識(shi)(shi)在線考試,瀏(liu)覽(lan)、學(xue)習保(bao)(bao)(bao)(bao)(bao)(bao)(bao)(bao)險(xian)(xian)(xian)(xian)(xian)(xian)(xian)(xian)(xian)(xian)(xian)知(zhi)(zhi)識(shi)(shi)庫內容(rong),撰寫實(shi)驗(yan)(yan)報(bao)告,分(fen)析研究保(bao)(bao)(bao)(bao)(bao)(bao)(bao)(bao)險(xian)(xian)(xian)(xian)(xian)(xian)(xian)(xian)(xian)(xian)(xian)案例等(deng),全(quan)(quan)方位提(ti)(ti)升保(bao)(bao)(bao)(bao)(bao)(bao)(bao)(bao)險(xian)(xian)(xian)(xian)(xian)(xian)(xian)(xian)(xian)(xian)(xian)專業(ye)(ye)理(li)(li)論知(zhi)(zhi)識(shi)(shi),真正(zheng)使學(xue)生(sheng)通過使用(yong)軟件(jian),達到實(shi)踐(jian)(jian)與理(li)(li)論俱(ju)提(ti)(ti)高的(de)效(xiao)果,高度(du)、全(quan)(quan)面(mian)地把握(wo)保(bao)(bao)(bao)(bao)(bao)(bao)(bao)(bao)險(xian)(xian)(xian)(xian)(xian)(xian)(xian)(xian)(xian)(xian)(xian)業(ye)(ye)務(wu)流(liu)(liu)(liu)程(cheng),具備現代(dai)化保(bao)(bao)(bao)(bao)(bao)(bao)(bao)(bao)險(xian)(xian)(xian)(xian)(xian)(xian)(xian)(xian)(xian)(xian)(xian)從業(ye)(ye)人員(yuan)應有的(de)知(zhi)(zhi)識(shi)(shi)結構,增強(qiang)學(xue)生(sheng)的(de)社(she)會就業(ye)(ye)競(jing)爭力。




三(san)、軟件(jian)特點(dian)及優勢
1、全(quan)面(mian)的保(bao)險作業(ye)流程
學(xue)生通過飾演保(bao)(bao)險(xian)(xian)(xian)(xian)業務(wu)流(liu)程中(zhong)的(de)(de)客戶、代理人(ren)(ren)、經紀公(gong)司(si)、人(ren)(ren)壽保(bao)(bao)險(xian)(xian)(xian)(xian)公(gong)司(si)、財產(chan)保(bao)(bao)險(xian)(xian)(xian)(xian)公(gong)司(si)五種角色,進入(ru)“人(ren)(ren)壽保(bao)(bao)險(xian)(xian)(xian)(xian)”和(he)“財產(chan)保(bao)(bao)險(xian)(xian)(xian)(xian)”實(shi)踐平臺,從展業投保(bao)(bao)環節(jie)開始,至(zhi)索賠(pei)(pei)理賠(pei)(pei)為止,全面操練保(bao)(bao)險(xian)(xian)(xian)(xian)核(he)心業務(wu)中(zhong)的(de)(de)投保(bao)(bao)、承(cheng)保(bao)(bao)、核(he)保(bao)(bao)、變(bian)更(geng)、理賠(pei)(pei)、核(he)賠(pei)(pei)等流(liu)程,使學(xue)生的(de)(de)知識結構提升,彌補(bu)實(shi)踐業務(wu)操作(zuo)的(de)(de)缺(que)乏,實(shi)現(xian)對人(ren)(ren)壽保(bao)(bao)險(xian)(xian)(xian)(xian)、運輸(shu)(shu)工具(ju)車(che)輛險(xian)(xian)(xian)(xian)、企業財產(chan)險(xian)(xian)(xian)(xian)、家庭財產(chan)險(xian)(xian)(xian)(xian)、海洋運輸(shu)(shu)貨(huo)物保(bao)(bao)險(xian)(xian)(xian)(xian)、運輸(shu)(shu)工具(ju)船(chuan)舶險(xian)(xian)(xian)(xian)、責任(ren)險(xian)(xian)(xian)(xian)、工程險(xian)(xian)(xian)(xian)的(de)(de)熟悉、掌握,對保(bao)(bao)險(xian)(xian)(xian)(xian)業務(wu)的(de)(de)主要工作(zuo)流(liu)程有(you)一個清晰的(de)(de)輪(lun)廓,為學(xue)以(yi)致用打下堅固的(de)(de)基礎。

2、規范的保險(xian)承(cheng)保單證及保險(xian)理賠單證
以優秀保(bao)險(xian)公(gong)(gong)司人壽險(xian)和財產(chan)險(xian)業(ye)務(wu)單證(zheng)(zheng)的(de)(de)樣式(shi)、欄(lan)目(mu)、內容、大小等為(wei)依據,100%模擬(ni)仿真,有效確保(bao)系統中保(bao)險(xian)承(cheng)保(bao)單證(zheng)(zheng)及(ji)保(bao)險(xian)理(li)賠單證(zheng)(zheng)的(de)(de)真實性、完(wan)整性。學生通過操練單證(zheng)(zheng)在各項保(bao)險(xian)業(ye)務(wu)的(de)(de)應用方(fang)法,熟練掌(zhang)握(wo)保(bao)險(xian)承(cheng)保(bao)及(ji)理(li)賠單證(zheng)(zheng)的(de)(de)填制,貼近(jin)與保(bao)險(xian)公(gong)(gong)司的(de)(de)距離。,同時,系統內含強(qiang)大的(de)(de)報表管理(li)功能(neng),方(fang)便(bian)教師、學生查詢和匯總數據,十分(fen)方(fang)便(bian)、快捷(jie)。

3、豐富、專業(ye)的(de)知識庫
理(li)論知識學習平(ping)臺,為(wei)教(jiao)(jiao)師的教(jiao)(jiao)學和學生(sheng)的學習提供了支持。我們(men)參考高校(xiao)保(bao)(bao)(bao)(bao)險(xian)(xian)(xian)類專業(ye)教(jiao)(jiao)材,通(tong)過(guo)產品庫(ku)、保(bao)(bao)(bao)(bao)險(xian)(xian)(xian)機構、法律(lv)法規(gui)、保(bao)(bao)(bao)(bao)險(xian)(xian)(xian)文(wen)庫(ku)、代理(li)人專區、保(bao)(bao)(bao)(bao)險(xian)(xian)(xian)精算、再保(bao)(bao)(bao)(bao)險(xian)(xian)(xian)、計(ji)劃書、保(bao)(bao)(bao)(bao)險(xian)(xian)(xian)案例、行業(ye)咨詢、保(bao)(bao)(bao)(bao)險(xian)(xian)(xian)數(shu)據(ju)、學習資料十二個(ge)目錄,集中收錄了與保(bao)(bao)(bao)(bao)險(xian)(xian)(xian)學原理(li)、財產保(bao)(bao)(bao)(bao)險(xian)(xian)(xian)學、人身保(bao)(bao)(bao)(bao)險(xian)(xian)(xian)實務、保(bao)(bao)(bao)(bao)險(xian)(xian)(xian)企業(ye)經(jing)營管理(li)學、保(bao)(bao)(bao)(bao)險(xian)(xian)(xian)核(he)保(bao)(bao)(bao)(bao)核(he)賠相(xiang)關的資料,供學生(sheng)參
4、人性化(hua)設(she)計(ji)理念
系統界面美觀,使用動畫和(he)三維立(li)體效(xiao)果,模仿保險公司的工作場(chang)景,使各個部門的工作一(yi)目了然,生動形象。
業務操(cao)(cao)作(zuo)簡單,操(cao)(cao)作(zuo)流(liu)程清晰明了(le),同時(shi)還具有智能(neng)(neng)化錯誤(wu)提示、操(cao)(cao)作(zuo)流(liu)程控制等功能(neng)(neng),幫助學生(sheng)盡快了(le)解軟(ruan)件各模塊(kuai)功能(neng)(neng)及操(cao)(cao)作(zuo)方法(fa),易學易懂,即使(shi)不需培訓也能(neng)(neng)很(hen)快掌握軟(ruan)件的使(shi)用方法(fa)。
5、數據備份與恢復機制
系統內置數(shu)(shu)據(ju)備(bei)份與恢復(fu)接口(kou),為系統數(shu)(shu)據(ju)的(de)安全性提供了可靠(kao)的(de)保障。系統管理員(yuan)通過打開數(shu)(shu)據(ju)備(bei)份與恢復(fu)操(cao)作頁面,進行(xing)數(shu)(shu)據(ju)庫連接測試、數(shu)(shu)據(ju)庫還(huan)原、數(shu)(shu)據(ju)庫備(bei)份操(cao)作。