Finance

仿(fang)真中(zhong)國金(jin)融(rong)(rong)(rong)(rong)(rong)市場,利用計算機(ji)技術(shu)開發虛(xu)擬市場經(jing)濟環境,以(yi)(yi)實(shi)體(ti)(ti)項(xiang)目投(tou)(tou)(tou)資(zi)(zi)為目的(de)(de)(de),涵蓋項(xiang)目投(tou)(tou)(tou)融(rong)(rong)(rong)(rong)(rong)資(zi)(zi)決(jue)策(ce)(ce)(ce)(ce)中(zhong)涉及的(de)(de)(de)主(zhu)要理(li)論和(he)方法,注重理(li)論與實(shi)際(ji)相結合,正確的(de)(de)(de)把握金(jin)融(rong)(rong)(rong)(rong)(rong)決(jue)策(ce)(ce)(ce)(ce)。通過(guo)投(tou)(tou)(tou)資(zi)(zi)決(jue)策(ce)(ce)(ce)(ce)、不確定(ding)性分(fen)(fen)析(xi)、風險分(fen)(fen)析(xi)、融(rong)(rong)(rong)(rong)(rong)資(zi)(zi)方案的(de)(de)(de)相關分(fen)(fen)析(xi)、項(xiang)目評價(jia)以(yi)(yi)及針對具(ju)體(ti)(ti)行業(ye)(ye)的(de)(de)(de)投(tou)(tou)(tou)融(rong)(rong)(rong)(rong)(rong)資(zi)(zi)決(jue)策(ce)(ce)(ce)(ce),融(rong)(rong)(rong)(rong)(rong)入近年來(lai)我國基礎(chu)設(she)施(shi)建設(she)、房(fang)(fang)地(di)產、公(gong)共事(shi)業(ye)(ye)項(xiang)目和(he)中(zhong)外合資(zi)(zi)項(xiang)目的(de)(de)(de)投(tou)(tou)(tou)融(rong)(rong)(rong)(rong)(rong)資(zi)(zi)決(jue)策(ce)(ce)(ce)(ce)實(shi)踐(jian)新聞來(lai)影響股(gu)(gu)市、債券、基金(jin)等(deng)虛(xu)擬金(jin)融(rong)(rong)(rong)(rong)(rong)市場,充分(fen)(fen)體(ti)(ti)現在投(tou)(tou)(tou)融(rong)(rong)(rong)(rong)(rong)資(zi)(zi)決(jue)策(ce)(ce)(ce)(ce)教學實(shi)踐(jian)領域的(de)(de)(de)前瞻性、內容的(de)(de)(de)新穎性以(yi)(yi)及方法的(de)(de)(de)實(shi)用性。企(qi)業(ye)(ye)投(tou)(tou)(tou)融(rong)(rong)(rong)(rong)(rong)資(zi)(zi)是企(qi)業(ye)(ye)的(de)(de)(de)財務(wu)行為,其(qi)決(jue)策(ce)(ce)(ce)(ce)就是企(qi)業(ye)(ye)的(de)(de)(de)財務(wu)戰(zhan)略(lve)。本(ben)軟件就是為了(le)讓(rang)學生(sheng)熟(shu)悉銀行貸(dai)款、企(qi)業(ye)(ye)間貸(dai)款、民間貸(dai)款、私募股(gu)(gu)權、企(qi)業(ye)(ye)上市等(deng)融(rong)(rong)(rong)(rong)(rong)資(zi)(zi)手段和(he)銀行存款、債券、股(gu)(gu)票、基金(jin)、融(rong)(rong)(rong)(rong)(rong)資(zi)(zi)融(rong)(rong)(rong)(rong)(rong)券和(he)房(fang)(fang)地(di)產投(tou)(tou)(tou)資(zi)(zi)等(deng)投(tou)(tou)(tou)資(zi)(zi)方案,熟(shu)悉各(ge)種(zhong)投(tou)(tou)(tou)資(zi)(zi)和(he)融(rong)(rong)(rong)(rong)(rong)資(zi)(zi)方案分(fen)(fen)析(xi),使學生(sheng)更深的(de)(de)(de)理(li)解投(tou)(tou)(tou)融(rong)(rong)(rong)(rong)(rong)資(zi)(zi)各(ge)種(zhong)工具(ju)的(de)(de)(de)使用。 并且(qie)通過(guo)融(rong)(rong)(rong)(rong)(rong)資(zi)(zi)和(he)各(ge)種(zhong)虛(xu)擬經(jing)濟的(de)(de)(de)投(tou)(tou)(tou)資(zi)(zi),可以(yi)(yi)獲(huo)得(de)更多的(de)(de)(de)流動資(zi)(zi)金(jin),投(tou)(tou)(tou)入到企(qi)業(ye)(ye)的(de)(de)(de)實(shi)體(ti)(ti)經(jing)濟發展(zhan)中(zhong),從而擴(kuo)大企(qi)業(ye)(ye)的(de)(de)(de)整體(ti)(ti)規模(mo)。
軟件分為管(guan)理(li)員(yuan)、教(jiao)師(shi)和學生三層(ceng)管(guan)理(li)結(jie)構(gou)。管(guan)理(li)員(yuan)除管(guan)理(li)教(jiao)師(shi)賬(zhang)號,還需輔助教(jiao)師(shi)進行實(shi)(shi)驗(yan)(yan)基(ji)礎數據的(de)設(she)置(zhi)以及系統的(de)管(guan)理(li)維護工(gong)作。教(jiao)師(shi)是實(shi)(shi)驗(yan)(yan)的(de)發起者,設(she)置(zhi)虛擬環境(jing)參數,可實(shi)(shi)時(shi)查看學生的(de)實(shi)(shi)驗(yan)(yan)情況。
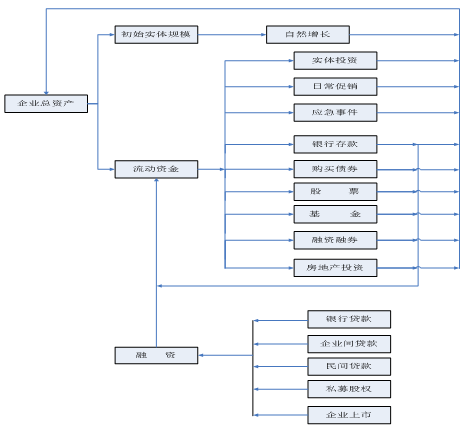
軟件結構圖:
功能模塊:


投(tou)融資(zi)決策(ce)實驗是(shi)由學(xue)生扮演(yan)各種(zhong)企業(ye),教師(shi)給定企業(ye)的(de)初始資(zi)金(jin),分(fen)(fen)為(wei)固定資(zi)產(chan)和流動資(zi)金(jin)兩部分(fen)(fen),學(xue)生可以合理分(fen)(fen)配(pei)流動資(zi)金(jin),利用銀行存款(kuan)、銀行貸(dai)款(kuan)、債(zhai)券、股票(piao)、基金(jin)、融資(zi)融券、房(fang)地產(chan)、企業(ye)間(jian)貸(dai)款(kuan)、民間(jian)貸(dai)款(kuan)、私募股權(quan)、企業(ye)上市等投(tou)融資(zi)手段,積累實體投(tou)資(zi)資(zi)金(jin)。

資金流:

1.軟件結構簡單,內(nei)容豐富(fu)
系統實(shi)(shi)訓內容(rong)主要(yao)模(mo)塊包(bao)括市場環境、實(shi)(shi)體投(tou)資、融資、投(tou)資報告以及財務報告。通過投(tou)資和融資兩類決(jue)策積累資金(jin),最(zui)終進行(xing)實(shi)(shi)體投(tou)資。軟件中(zhong)包(bao)含所有(you)的投(tou)融資方法(fa),包(bao)括:投(tou)資中(zhong)的銀(yin)(yin)行(xing)貸款、債(zhai)權、股(gu)票、基(ji)金(jin)、融資融券、房地(di)產,融資中(zhong)的銀(yin)(yin)行(xing)貸款、企業(ye)間貸款、民間貸款、私募股(gu)權、企業(ye)上市。
2.清晰的(de)債權、股票、基金走(zou)勢(shi)圖
隨(sui)著宏觀因(yin)素、交易因(yin)素以(yi)及新聞(wen)因(yin)素的(de)影響,債權(quan)、股(gu)票(piao)、基(ji)金的(de)價格(ge)隨(sui)之變化。系統根(gen)據內置函數顯示債權(quan)、股(gu)票(piao)和基(ji)金的(de)周期(qi)(qi)走勢(shi)圖(tu)。通過條件(jian)搜索查看周期(qi)(qi)走勢(shi)圖(tu),結(jie)合影響因(yin)素準(zhun)確的(de)分(fen)析變化趨勢(shi)。
3.財務自動(dong)統計
提供(gong)財(cai)務(wu)(wu)(wu)報(bao)告模(mo)塊,包(bao)含(han)財(cai)務(wu)(wu)(wu)統(tong)(tong)計(ji)(ji)、財(cai)務(wu)(wu)(wu)明(ming)細(xi)、融(rong)資(zi)明(ming)細(xi)、投資(zi)明(ming)細(xi)。系統(tong)(tong)自動統(tong)(tong)計(ji)(ji)并顯(xian)示財(cai)務(wu)(wu)(wu)的(de)收支圖、財(cai)務(wu)(wu)(wu)明(ming)細(xi)、實體資(zi)金(jin)(jin)明(ming)細(xi)、流動資(zi)金(jin)(jin)明(ming)細(xi)以及投融(rong)資(zi)明(ming)細(xi)。實驗者(zhe)可隨(sui)時查看財(cai)務(wu)(wu)(wu)統(tong)(tong)計(ji)(ji),便于掌(zhang)握(wo)資(zi)金(jin)(jin)的(de)流入(ru)、流出。
4.注重(zhong)教學實踐,仿真市(shi)場環境
現代化的(de)教學(xue)(xue)方法(fa),將(jiang)所學(xue)(xue)的(de)金融知識運用到(dao)模擬實(shi)踐中。通過某種算法(fa)將(jiang)現實(shi)中各指標變(bian)化情(qing)況模擬出來(lai),查看宏(hong)觀指標:GDP增長率(lv)走勢圖(tu)、當(dang)年(nian)利率(lv)走勢圖(tu)、通貨膨脹率(lv)走勢圖(tu)、信貸額(e)度(du)調整(zheng)率(lv)走勢圖(tu)、原油價格走勢圖(tu)、匯(hui)率(lv)走勢圖(tu)等,讓(rang)學(xue)(xue)生了解(jie)整(zheng)個市場(chang)環境的(de)變(bian)化情(qing)況。
5.開放式的管理機制
提供教(jiao)師管理(li)員共同管理(li)實(shi)驗(yan)(yan)基礎數(shu)據(ju)(ju),教(jiao)師端可以(yi)手動控制(zhi)實(shi)驗(yan)(yan)的開啟(qi)、暫(zan)停。實(shi)驗(yan)(yan)中教(jiao)師可實(shi)時查看實(shi)驗(yan)(yan)操(cao)作日志、得(de)分(fen)、企業(ye)(ye)排名等實(shi)驗(yan)(yan)相關(guan)過程數(shu)據(ju)(ju)。在實(shi)驗(yan)(yan)過程中,教(jiao)師可添加投資項目以(yi)及審批企業(ye)(ye)上市實(shi)驗(yan)(yan)的控制(zhi)。